登录
/
注册
关于学院
学院简介
领导集体
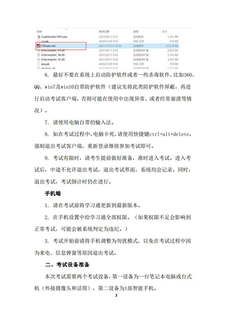
机构设置
联系我们
新闻 · 活动
学院新闻
学院活动
项目 · 课程
特色项目
精品课程
招生咨询
自学考试
成人教育
出国留学项目
高端培训项目
职继融合培训项目
研究生教育
网络教育
课程思政
思政新闻
思政课堂
思政展示
思政资源库
思政案例库
通知公告
自学考试
成人教育
高端培训动态
国家级基地
雅思机考
研究生教育
网络教育
校友之家
校友会章程
校友活动
校友风采
常用下载
学历教育
非学历教育
其他
体验新版
通知公告
自学考试
成人教育
高端培训动态
国家级基地
雅思机考
研究生教育
网络教育
网络教育
您当前所在位置:
首页
>
网络教育
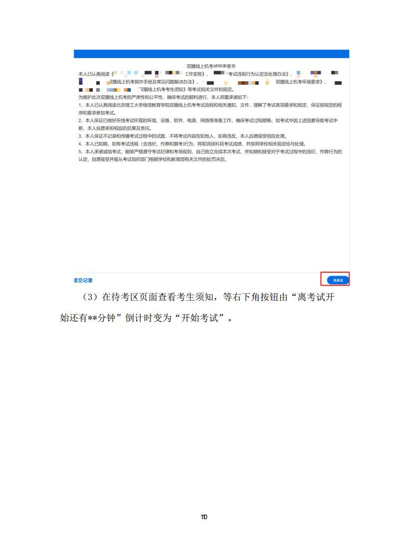
线上双摄网考操作手册及常见问题解决办法
发布时间:
浏览次数:716